Documentos e Mídias

4432723-pdf
Não existem documentos ou arquivos de mídia nesta pasta.
Documentos
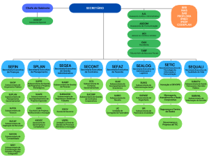
Organograma-SEEC-Areas.pdf
Modificado há 1 Ano por Test Test.
Aprovado

{title}

Agora mesmo por

{title}

Agora mesmo por

Documentos e Mídias

Não existem documentos ou arquivos de mídia nesta pasta.
Pastas

{title}

Agora mesmo por

{title}

Agora mesmo por

Caderno de Emendas Federal

 

Emendas são instrumentos previstos na Constituição de 1988 para que os representantes do Poder Legislativo possam alterar programações presentes nos projetos de leis orçamentárias anuais, os quais são elaborados e apresentados pelo Poder Executivo.
Tais Emendas podem ser de cunho Individual, de Bancada ou de Relatoria.

As emendas individuais poderão alocar recursos a Estados, ao Distrito Federal e a Municípios por meio de:

 

I – transferência especial – recursos repassados sem destinação específica e sem a necessidade de ser instrumentalizado por meio de acordos de transferências voluntárias, a titulo de convênios ou contratos de repasses.
II – transferência com finalidade definida – recursos repassados com destinação específica e com necessidade de ser instrumentalizado por meio de acordos de transferências voluntárias, a título de convênios ou contratos de repasses, via Sistema de Gestão de Convênios e Contratos de Repasses – SICONV.

 

Quanto às emendas de bancada são as alocações de recursos derivados da agregação de interesses de diversos parlamentares para a destinação conjunta de dotação a determinada programação orçamentária.

 

Por fim, as emendas de relatoria é mecanismo de destinação de recursos realizado de forma direta pelo parlamentar responsável pela relatoria do projeto de lei orçamentária anual.

Cumpre-se mencionar a peça orçamentária possuí duas faces: técnica e política.

 

A técnica demonstra-se em síntese com a estimativa de receita e a fixação da despensa a ser executada em determinado exercício financeiro, envolvendo uma serie de aspectos econômicos e de formulação de políticas públicas.

 

Já a face política se reverbera com a própria elaboração, discussão, alterações e realocações de recursos dos projetos de lei de orçamento anual, em que sinalizam a sociedade o direcionamento da república e a intenção de fomento a determinadas políticas públicas, via a alocação de recursos.

 

Nesse segundo sentido que o Caderno de Emendas Federal (elaborado e apresentado pelo Governo do Distrito Federal aos Congressistas) se insere no intuito de sugerir aos representantes de mandato do Congresso Nacional os objetos de políticas públicas de anseio da população do Distrito Federal – DF e de áreas de influência, para que realocam parcelas dos recursos de emendas parlamentares as programações orçamentárias dos Orçamentos Fiscais e da Seguridade Social da União para aplicação em políticas pública de interesses recíprocos no DF.

Caderno de Emendas Federais 2026

 

Caderno de Emendas Federais 2025

 

Caderno de Emendas Federais 2024
.

Caderno de Emendas Federais 2023

.

Caderno de Emendas Federais 2022

 

Caderno de Emendas Federais 2021
.

Caderno de Emendas Federais 2020
.

Fonte de consulta às emendas ao Orçamento Federal

 

 

4518148